¼¯ÍÅÁ½Ïî¿ÎÌâÈÙ»ñ¡°2020-2021ÄêÉϺ£½ðÈÚÒµ¸ïÐÂÉú³¤ÓÅÐãÑо¿½á¹ûÆÀÑ¡¡±½±Ïî
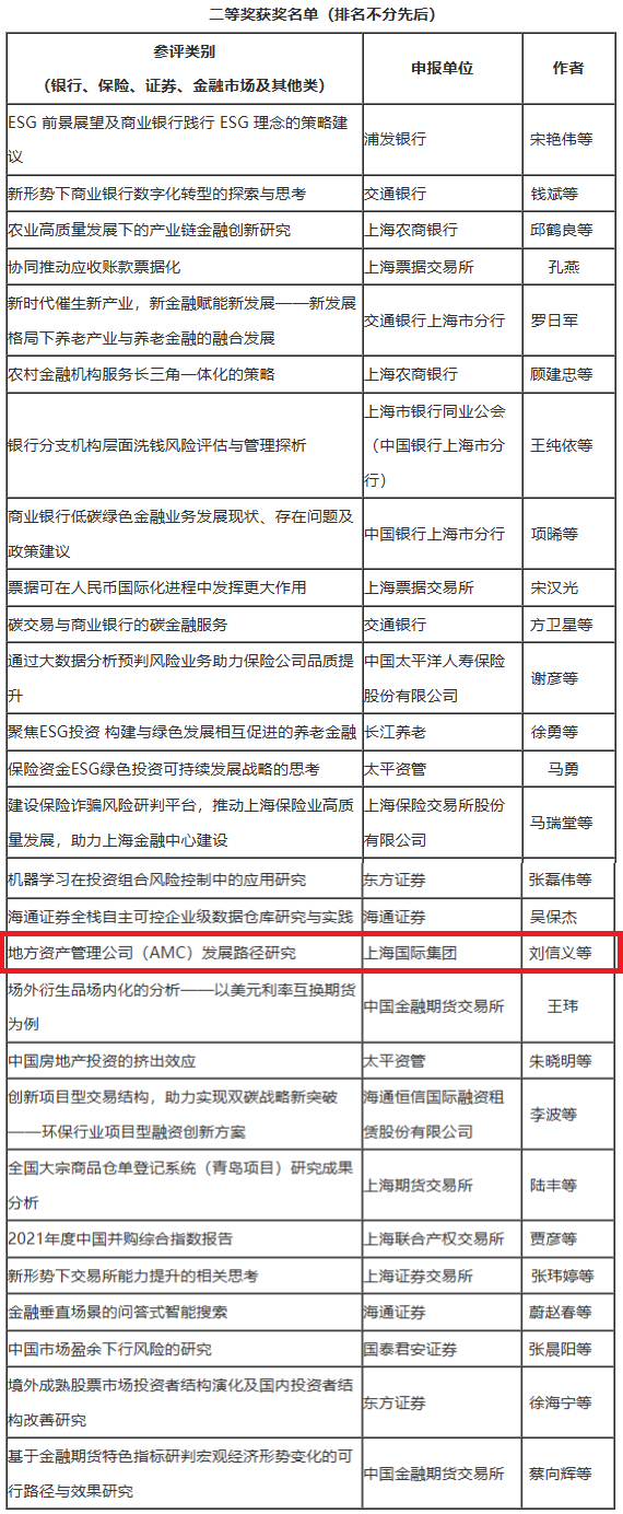
ÈÕǰ£¬ÉϺ£ÊнðÈÚÒµÁªºÏ»áÕýʽÐû²¼“2020-2021ÄêÉϺ£½ðÈÚÒµ¸ïÐÂÉú³¤ÓÅÐãÑо¿½á¹ûÆÀÑ¡”»ñ½±Ãûµ¥¡£Í¨¹ý²ã²ãɸѡºÍר¼ÒÆÀÉ󣬼¯ÍÅÉ걨µÄ¡¶»ù´¡ÉèÊ©¹«Ä¼REITsͶ×ÊÆÊÎö±¨¸æ¡·ºÍ¡¶µØ·½×ʲúÖÎÀí¹«Ë¾£¨AMC£©Éú³¤Â·¾¶Ñо¿¡·Á½Ïî¿ÎÌâÔÚÖÚ¶à²ÎÑ¡¿ÎÌâÖÐÍÑÓ±¶ø³ö£¬»®·ÖÈÙ»ñÒ»µÈ½±ºÍ¶þµÈ½±¡£
ÉϺ£½ðÈÚÒµÁªºÏ»áÖ÷°ì“2020-2021ÄêÉϺ£½ðÈÚÒµ¸ïÐÂÉú³¤ÓÅÐãÑо¿½á¹ûÆÀÑ¡”Ô˶¯£¬Ö¼ÔÚÌáÉýÉϺ£UÀÖ¹ú¼Ê½ðÈÚÖÐÐÄÄܼ¶£¬½øÒ»²½¼ÓËÙÉϺ£½ðÈÚÒµ¸ïÐÂÉú³¤³ÌÐò¡£±¾´ÎÆÀÑ¡ÊÕµ½É걨¿ÎÌⱨ¸æ¹²¼Æ125ƪ£¬¾¹ýÔ¤Éó¡¢³õÆÀ¡¢¸´ÆÀ¡¢¹«Ê¾µÈ»·½Ú×îÖÕÆÀ³ö»ñ½±¿ÎÌâ¡£
¡¶»ù´¡ÉèÊ©¹«Ä¼REITsͶ×ÊÆÊÎö±¨¸æ¡·¿ÎÌâÁ¢×ãÉϺ£UÀÖ¹ú¼Ê½ðÈÚÖÐÐĽ¨Éè´óÅä¾°ºÍÉϺ£´òÔìÈ«Çò×ʹÜÖÐÐĵÄÖØÒªÆõ»ú£¬Í¨¹ýÉî¶ÈÆÊÎöREITsº£ÄÚÍâÉú³¤Çé¿ö£¬¸´Å̼¯ÍÅÌåϵÄÚÏà¹Øµ¥Î»¼ÓÈë»ù´¡ÉèÊ©¹«Ä¼REITs¡¢ÀàREITsµÄʵ¼ù£¬¶ÔÏÂÒ»²½ÉϺ£ÈçºÎͨ¹ýÉú³¤»ù´¡ÉèÊ©¹«Ä¼REITs£¬ÅÌ»î»ù´¡ÉèÊ©´æÁ¿¡¢·¢¶¯ÔöÁ¿Í¶×Ê¡¢ÌáÉýÔËÓªÖÎÀíˮƽ£¬´òÔì¾ßÓÐUÀÖ¹ú¼Ê¾ºÕùÁ¦µÄREITsÉú³¤Ð¸ߵأ¬Ì½Ë÷ÐÔµØÌá³öÏà¹Ø½¨Òé¡£
¡¶µØ·½×ʲúÖÎÀí¹«Ë¾£¨AMC£©Éú³¤Â·¾¶Ñо¿¡·¿ÎÌâÉîÈëÆÊÎöµØ·½AMCÕ¹ÒµÇé¿ö£¬Í¨¹ýµ÷ÑÐѧϰͬҵ¾Ñ飬ÆÊÎöµØ·½AMCÊг¡Ì¬ÊÆ£¬ÏìÓ¦×îмà¹ÜÕþ²ßÒªÇ󣬶ÔAMCÒµÎñÏÂÒ»²½Éú³¤Â·¾¶½øÐÐÁËÉî¶È˼¿¼²¢Ìá³öÏà¹Ø½¨Ò顣δÀ´£¬¼¯ÍÅAMC½«»ý¼«ÂÄÐÐÇøÓòΣº¦»¯½âÔðÈΣ¬Á¬ÐøÌ½Ë÷Êг¡»¯¡¢×¨Òµ»¯Éú³¤Â·¾¶£¬Ö÷¶¯ÈÚÈë¹ú×ʹúÆó¸ïÐÂÕóÊÆ£¬ÎªÐ§ÀÍÇøÓò¾¼ÃÎȶ¨¸ßÖÊÁ¿Éú³¤ÆÆÌ⿪·¡£


